Romina Vanzi, presentó IPAF Rental + la norma de alquiler de IPAF, incluida la Guía para las empresas de alquiler.
Martin Wraith es el autor del Manual que sirve a los alquiladores de plataformas de cómo hacer su negocio más efectivo. IPAF Rental+, son las “Normas de alquiler de IPAF”. Son 70 páginas de información efectiva. Está disponible en la página web de IPAF.
Romina explicó que es un manual que incluye desde administración de alquileres, asignación de máquinas, mantenimiento planificado, inspecciones reparaciones, averías, aspectos financieros que se deben tener en cuenta como consejos a la hora de comprar o vender máquinas, presupuestos, facturación, gestión de software, consejos sobre recursos humanos y formación e incluso sobre promoción de la empresa.

Es decir, un manual de como montar una empresa de alquiler de calidad.
Este Manual está on line y la gente lo puede descargar en la web de IPAF. Merece la pena leerlo porque siempre pueden surgir ideas de mejora de la empresa.
Este manual ha sido escrito por expertos del sector; personas que realmente entienden el sector de las plataformas aéreas.
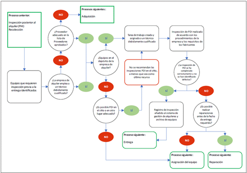
Es un manual de ayuda a las empresas, con una disposición lógica siguiendo el ciclo de alquiler, introducciones a cada proceso, y diagramas de flujo de procesos que muestren el proceso anterior y el siguiente para todos los resultados.
La Norma de Alquiler de IPAF se divide en tres secciones:
- Proceso de gestión de activos
- Proceso de contratación
- Excepciones
Aquí vemos el proceso de inspección previa a la entrega.

Sigue el proceso y responde a las preguntas.
La ruta y el siguiente paso dependerán de sus respuestas.
Existe un flujo de procesos similar para cada paso del proceso de alquiler.

Es un mecanismo de mejora continua de la empresa. Prueba certificada de que los empleados de la empresa de alquiler están formados al nivel requerido. Ofrece garantías a los clientes en todas las fases del proceso de alquiler. La garantía del sector de las plataformas aéreas de una empresa de alquiler de alta calidad.
Las ventajas de estar certificado conforme a esta certificación son varias:
- Mejora de la calidad: La adhesión a una norma reconocida puede ayudar a las organizaciones a mejorar sus procesos y servicios, lo que se traduce en una mayor satisfacción del cliente y un mejor rendimiento empresarial.
- Mayor credibilidad: La certificación de una norma reconocida demuestra a clientes, proveedores y organismos reguladores que una organización está comprometida con el cumplimiento de normas estrictas y buenas prácticas reconocidas en el sector.
- Ventaja competitiva: Las organizaciones certificadas conforme a una norma reconocida pueden diferenciarse de sus competidores, lo que puede ayudarles a atraer nuevos negocios y conservar a los clientes existentes.
- Mayor eficacia: Los procesos y sistemas necesarios para conseguir y mantener la certificación conforme a una norma reconocida pueden ayudar a las organizaciones a racionalizar sus operaciones, reduciendo costes y aumentando la eficiencia.
- Cumplimiento de la normativa: El cumplimiento de normas reconocidas puede ayudar a las organizaciones a cumplir las leyes, reglamentos y normas del sector pertinentes, reduciendo el riesgo de sanciones legales y económicas.
- Acceso a nuevos mercados: Algunos contratistas y otros socios de alquiler pueden exigir la certificación según una norma reconocida como requisito previo para hacer negocios, por lo que la certificación puede ayudar a las organizaciones a expandirse a nuevos mercados.
Romina terminó explicado que las empresas de alquiler deberían adherirse a la Normativa de Alquiler IPAF y conseguir el certificado IPAF RENTAL +, que es una garantía para el sector de que las empresas de alquiler adheridas son de alta calidad. En Inglaterra de hecho es algo que es obligatorio.
Durante la intervención de Romina, Bernardo Gómez, CEO de Maxber, subió al estrado para explicar que Maxber ha comenzado el proceso de certificarse como empresa IPAF Rental +.
